Comunicar Falecimento

Comunicação oficial do falecimento de servidor ou pensionista, realizada por familiar ou terceiros .

O que é?

Comunicação de falecimento realizada por pessoa da família ou terceiros que detenha cópia da Certidão de Óbito de servidor/pensionista, com o intuito de auxiliar o Órgão na exclusão desses. Bem como, evitar o recebimento indevido e sanções cíveis/penais.

Quem pode utilizar este serviço?

Servidor Cidadão

Etapas para a realização deste serviço

1

Protocolar documentos

O interessado deve preencher e assinar o Formulário específico, fazer a juntada da documentação necessária e protocolar no Protocolo Geral da UFAL.

 

 

 

 

 

 

2

Onde consultar o resultado da solicitação

Enquanto a consulta pública do sistema oficial de protocolo (SIPAC) não voltar a ser disponibilizada, o interessado pode entrar em contato com a Coordenadoria de Benefícios (cben@dap.ufal.br) em 15 dias úteis após a abertura do processo, para saber sobre o andamento processual.

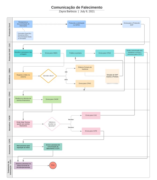
Visualizar o fluxograma do serviço

Qual o tempo de espera para atendimento deste serviço?

Pronto atendimento.

Qual o prazo para o cumprimento do serviço?

Até 30 dias úteis.

Horário de atendimento

Segunda a sexta-feira das 7h às 19h.

Há atendimento prioritário?

Não

Onde tenho acesso a este serviço?

Coordenação de Benefícios (CBEN) do Departamento de Administração de Pessoal (DAP), prédio da Reitoria, térreo, no Campus A.C. Simões.

Documentos Necessários

  • Formulário específico ;
  • Cópia/original de documento de identificação do interessado;
  • Cópia/original da Certidão de Óbito do servidor/pensionista. 

 

 

Contato

Telefone: (82) 3214-1105
E-mail: cben@dap.ufal.br
Website: http://www.ufal.edu.br/

Outras informações

 

Avalie

Avalie a carta de serviços da Ufal

Este serviço gera um processo, para consultá-lo clique aqui.

Registrado em: Pessoal